PDF Design and Simulation of Electrocardiogram Circuit with Automatic Circuit Diagram This design allows for an ultralow-power analog-to-digital converter (ADC) or an embedded microcontroller to acquire the output signal easily. Medical uses of ECG. An electrocardiogram can be a useful way to find out whether your high blood pressure has caused any damage to your heart or blood vessels. The AD8232 is an integrated signal conditioning block for ECG and other biopotential measurement applications. It is designed to extract, amplify, and filter small biopotential signals in the presence of noisy conditions, such as those created by motion or remote electrode placement.. The AD8232 module breaks out nine connections from the IC that you can solder pins, wires, or other connectors to. Various ECG sensors and modules are available to measure ECG with microcontrollers such as Arduino. These sensors may include electrodes and signal processing circuitry and can be used to read and process electrocardiogram (ECG) data. Here are some examples of popular ECG sensors and modules: 1.

The serial plotter will allow you to observe the ECG signal, with the peaks and troughs of the ECG visible. An example output can be seen below. You can also create an automatic bpm readout in the same Arduino script. You do this by noting the values the highest peak reaches to define an upper and lower threshold.

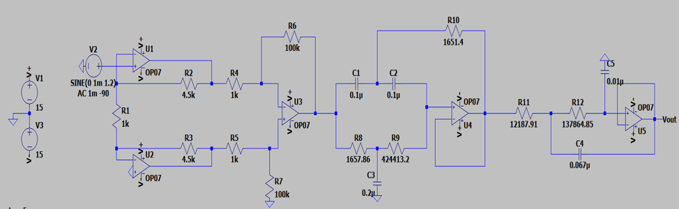
Designing an ECG Device with a Microcontroller Circuit Diagram
This tutorial will take you through the steps of building a 3-point electrocardiogram using an Arduino. Before you begin, here's a little info about ECGs: An ECG detects your heart's electrical rhythm and graphs them out. This graph is called a tracing and it consists of several waves that recur with each heartbeat, about 60 to 100 times per

We can brake the device into four main parts parts: Mode Selector, Microcontroller, Two-Stage low pass filter, and the Output voltage-divider.The ecg-simulator-schematic file shows all of the electrical connections and components used to build the simulator and shows which components are used to create each of the four main parts. The plot of these voltages over time is called an electrocardiogram (ECG for short). ECGs are typically used to diagnose various forms of heart failure, or passively monitor patient stress. A healthy ECG has specific features that are universal between humans. (This includes a P-wave, Q-wave, R-wave, S-wave, T-wave, and a QRS complex.)

ECG Monitoring system using AD8232 with Arduino or ESP32 IOT Based Circuit Diagram
โ Interface, program and control a microcontroller board (Arduino) with your computer. โ Monitor, acquire, store and analyze a digitized single lead EKG signal using the Arduino board and directly using MATLAB. Iskandar WJ, Roihan I, Koestoer RA. Prototype low-cost portable electrocardiogram (ECG) based on Arduino-Uno with Bluetooth To interface the AD8232 ECG Module with Arduino, make connections according to the given table/Circuit diagram. Use the Arduino IDE to upload this code. Go to tools>Serial Plotter in the Arduino IDE and set the baud rate to 9600. . You may view the results in the form of a graph on the Arduino IDE plotter after the code has been uploaded.
